Overview: Twilio CTI Accelerator
The Twilio CTI Accelerator demonstrates the integration of the Agent Browser UI in Oracle Service Cloud with Twilio, a third-party telephony and messaging service provider.
Components
The two components of the Twilio CTI Accelerator are:
Call controls:
Agent phone status
Inbound call notification and management
Outbound call dialer
Current call controls and notification
Interactive voice response (IVR) management
SMS (message) controls:
Inbound SMS queue
Inbound SMS incident assignment
Outbound SMS UI
Call controls
Call controls are managed through the accelerator’s extension bar.
After the agent logs in, the phone icon in the extension bar provides the agent’s call management UI.
The phone icon animates and changes color based on action that occur, such as an incoming call.
An audible alert (ring) is also played when an incoming call occurs.
The Offer window opens to allow the agent to accept or reject the call.
Accepting a call begins the caller interaction. Call controls are shown in the Agent Browser UI for easy access.
Call controls can be hidden by clicking the phone icon. Calls can also be transferred.
The new Interaction workspace displays. If the phone number can be mapped to an existing contact, then the caller name and image (if one exists) are populated. Associated incidents are also populated.
If the number cannot be mapped, then a new contact record is created. The agent can also create a new incident.
Ending the call saves the interaction and incident.
For outbound calls, phone numbers can be entered manually or copied from workspaces.
Outbound calls do not perform any workspace actions. They remain active until the agent or caller ends the call.
Interactive voice response (IVR)
The Twilio IVR is managed through the accelerator to provide messaging and user options to the caller:
Incoming calls that go to voicemail are recorded electronically and can be transcribed.
The phone number of the incoming call is captured automatically.
The caller can choose from a menu of options.
An incident is created or reopened based on the data provided.
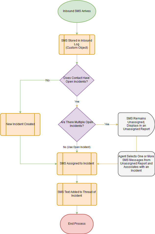
SMS (message) controls
The following figure shows the inbound SMS workflow.

The SMS extension (envelope icon) displays when a contact or incident has a mobile phone number associated with it.
The outbound SMS UI displays when an agent clicks the envelope icon.
Contact information is automatically populated, including an image if one exists.
Clicking Send copies the message into the incident thread, creates an entry in the audit log, and sends the message.
Audience and Limitations
This document is a reference guide to help you build an integration that suits your business requirements. It lists detailed setup steps required to deploy the accelerator. This guide is intended to be used by technical consultants and system integrators tasked with building and deploying a functional integration between Twilio and Oracle Service Cloud.
Neither this guide nor the accelerator that it accompanies is intended to be used as is. The accompanying accelerator is intended to be a fully functional starting point that you can build upon to suit your business requirements. Similarly, this document is not a step-by-step guide to implement your integration; it is expected that this guide will help you to understand how the sample integration (accelerator) has been implemented, so that you can apply the same principles and patterns to the integration you are building.
Although the code delivered through the Accelerator Program has been developed thoughtfully, you should still test and review it thoroughly in your own environment to be sure that it meets your specific goals, including security, scalability, and accessibility. You may reuse the code and make appropriate modifications. Oracle does not provide any warranties, explicit or implied, for the supplied accelerator software.
For help with accelerators, you can explore the Oracle Service Cloud Community for peer support.